风月文学网
共有三个系,分别是:计算机科学与技术系、数据科学与大数据技术系、信息安全系,分别设置有计算机科学与技术系专业、数据科学与大数据技术专业(含实验班)、信息安全专业。计算机科学与技术系专业、数据科学与大数据技术专业和信息安全专业在普通高等学校招生全国统一考试中按计算类统一招生,大一时按计算机类培养方案执行;大一下学期进行专业分流,大二起按各专业培养方案执行。
计算机科学与技术专业简介
风月文学网
计算机科学与技术专业于1987年开始招收本科生,2003年获批计算机应用技术硕士学位授权点,2008年获批河南省重点学科,2010年获批河南省特色专业。2018年入选“CCF教育工作委员会走进高校”试点单位,2018年获“河南省高等学校优秀基层教学组织”称号,2019年入选首批国家级一流本科专业建设点。2023年顺利通过工程教育认证,并获批为第六批“计算机类专业系统能力培养”试点高校。本专业拥有计算机科学与技术硕士学位授权一级学科,也是软件工程一级学科博士学位授权点和遥感信息科学与技术二级博士学位授权点的重要支撑。现有专任教师26人,其中教授7人,副教授12人,具有博士学位26人,具有副高级技术职称以上教师占总数的73%。近三年来发表教改论文10余篇,获批省级教改项目2项,省级一流课程4门,省级教学成果二等奖1项,获批“十四五”规划教材1部,主持风月文学网
教改项目10余项,获批风月文学网
思政样板课4门;在ACM、ICPC等大学生程序设计竞赛中取得了优异成果,获得多项奖励。
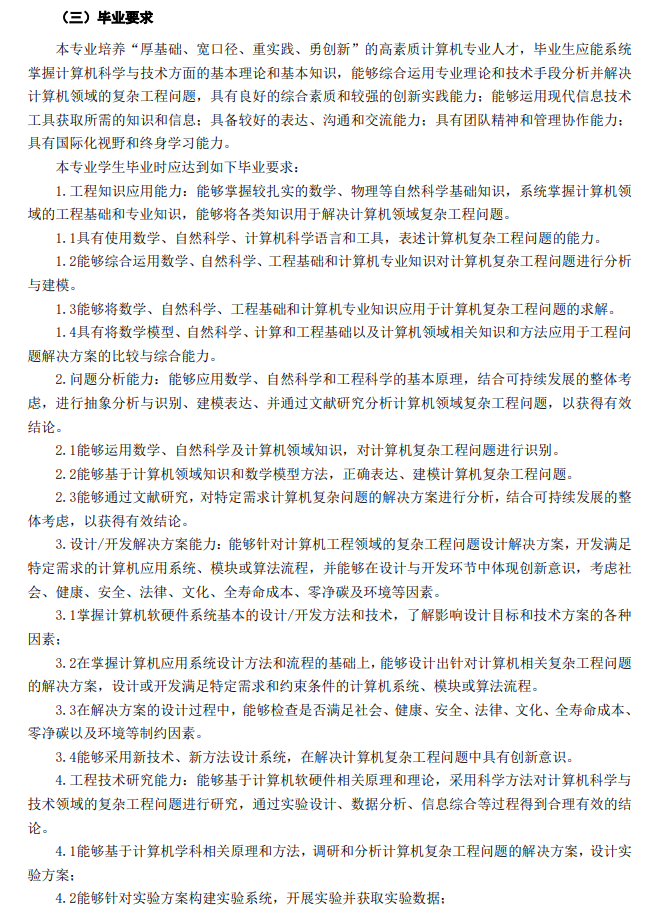
附:《计算机科学与技术专业培养方案》








